Apa Itu Algoritma?
Algoritma adalah serangkaian langkah logis dan terstruktur untuk menyelesaikan suatu masalah. Dalam dunia programming, algoritma digunakan sebagai rencana kerja sebelum sebuah program ditulis dalam bahasa pemrograman.
Algoritma tidak selalu berkaitan dengan komputer. Dalam kehidupan sehari-hari, algoritma juga sering digunakan.
Contoh algoritma sederhana:
Bangun tidur
Mandi
Sarapan
Berangkat ke sekolah atau kerja
Jika langkah-langkah tersebut diubah atau dilewati, hasil akhirnya bisa berbeda.
Mengapa Algoritma Penting?
Algoritma penting karena:
Membantu berpikir logis dan sistematis
Memudahkan pembuatan program
Mengurangi kesalahan (error) dalam coding
Membuat solusi lebih efisien
Bisa digunakan di berbagai bahasa pemrograman
Tanpa algoritma yang baik, program akan sulit dikembangkan dan dipelihara.
Ciri-Ciri Algoritma yang Baik
Sebuah algoritma yang baik memiliki karakteristik:
Jelas – setiap langkah mudah dipahami
Terbatas – memiliki awal dan akhir
Terstruktur – urutan langkah logis
Efektif – dapat dijalankan dan menghasilkan solusi
Generik – bisa diterapkan untuk berbagai kasus serupa
Bentuk Penyajian Algoritma
Algoritma dapat disajikan dalam beberapa bentuk:
1. Bahasa Natural
Menggunakan bahasa sehari-hari.
Contoh:
Masukkan nilai, jika nilai ≥ 75 maka lulus, jika tidak maka tidak lulus.
2. Pseudocode
Penulisan algoritma menyerupai kode program, namun lebih sederhana.
Contoh:
INPUT nilai
IF nilai >= 75
OUTPUT "Lulus"
ELSE
OUTPUT "Tidak Lulus"
END IF
3. Flowchart
Penyajian algoritma dalam bentuk diagram alur menggunakan simbol-simbol tertentu.
Apa Itu Flowchart?
Flowchart adalah diagram yang menggambarkan alur logika atau langkah-langkah algoritma secara visual. Flowchart membantu memahami proses program tanpa harus membaca kode.
Flowchart sangat berguna untuk:
Pemula belajar programming
Perencanaan sistem
Dokumentasi program
Komunikasi antar tim
Simbol-Simbol Dasar Flowchart



Berikut simbol flowchart yang paling sering digunakan:
SimbolNamaFungsiOvalTerminatorMenandai awal & akhirJajar GenjangInput / OutputMasukan atau keluaran dataPersegi PanjangProcessProses atau perhitunganBelah KetupatDecisionPercabangan (ya/tidak)PanahFlowlineArah alur proses
Contoh Algoritma Sederhana
Masalah: Menentukan kelulusan siswa
Algoritma:
Mulai
Masukkan nilai
Jika nilai ≥ 75
Tampilkan “Lulus”
Jika tidak
Tampilkan “Tidak Lulus”
Selesai
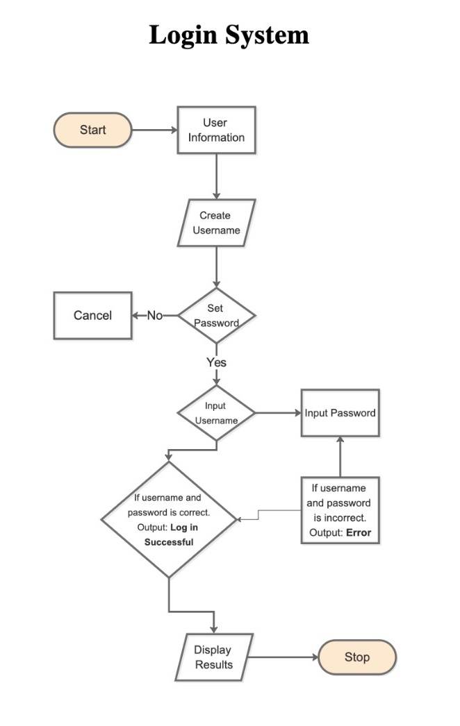
Contoh Flowchart Sederhana



Flowchart tersebut menunjukkan:
Proses dimulai
Input nilai
Pengecekan kondisi
Output hasil
Proses berakhir
Hubungan Algoritma, Flowchart, dan Programming
Urutan yang benar dalam membuat program:
Analisis masalah
Menyusun algoritma
Membuat flowchart
Menulis kode program
Testing & debugging
Algoritma dan flowchart adalah pondasi utama sebelum masuk ke tahap coding.
Manfaat Mempelajari Algoritma & Flowchart
Dengan memahami algoritma dan flowchart, seseorang akan:
Lebih mudah belajar bahasa pemrograman apa pun
Terlatih berpikir logis dan runtut
Mampu memecahkan masalah dengan lebih efektif
Mengurangi trial & error saat coding
Kesimpulan
Algoritma adalah langkah-langkah logis untuk menyelesaikan masalah, sedangkan flowchart adalah representasi visual dari algoritma tersebut. Keduanya saling melengkapi dan menjadi dasar penting dalam dunia programming.
Memahami algoritma dan flowchart sejak awal akan membuat proses belajar coding menjadi lebih terarah, efisien, dan mudah dipahami.
_ud4FSPPC4.png)